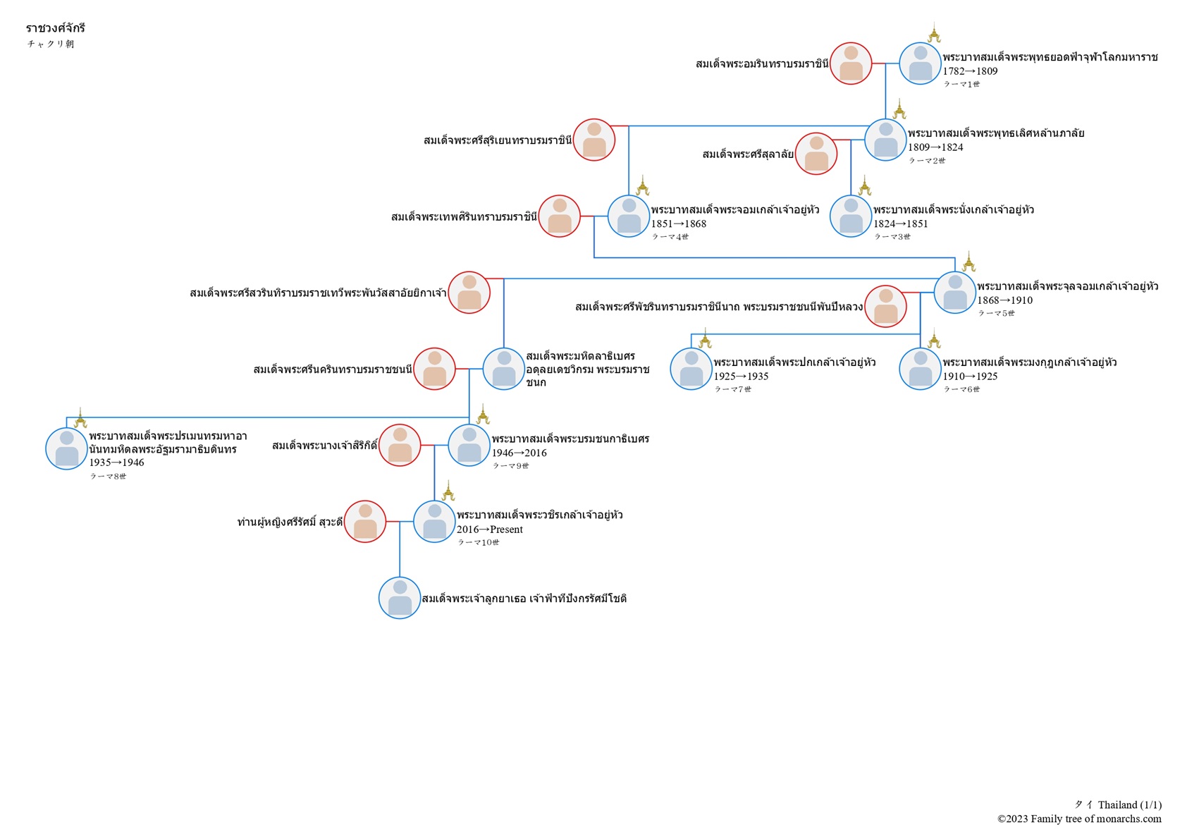
タイ王室の家系図 更新日:2026-02-06 公開日:2026-01-23 家系図 注:図中の言語はタイ語です。 関連記事 オランダ王室の家系図リヒテンシュタイン王室の家系図スウェーデン王室の家系図日本の皇室の家系図サウジアラビア王室の家系図バーレーン王室の家系図 投稿ナビゲーション リヒテンシュタイン王室の家系図バーレーン王室の家系図